Backend/Java 15

자바 헷갈리는 용어 정리(Java SE, JDK, JRE, JVM)

Java SE 자바는 크게 3가지의 에디션이 있다. Java SE (Java Standard Edition, J2SE) : 표준 에디션 Java EE (Java Enterprise Edition, J2EE) : 기업용 에디션 (=Jakarta EE) Java ME (Java Micro Edition, J2ME) : 임베디드용 에디션 위 에디션 중에서 사람들이 많이 사용하는 것은 Java SE이다. Java SE는 한마디로 자바의 표준안이자 명세서(spec)를 말하는데, 이 명세서에 따라서 Java가 만들어지게 된다. 예를 들어 Java SE 20은 버전 20에 대한 명세서를 말한다. Java SE는 JCP(Java Community Process)라는 조직을 통해서 만들어지는데, JCP 홈페이지에서 JS..

Backend/Java 2023.09.15

절차지향과 객체지향에 관한 고찰

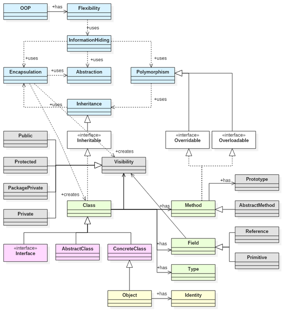
누군가 내게 "자바의 특징이 무엇인가?" 라고 묻는다면 반사적으로 객체지향 언어라고 말할 것이다. 그만큼 '자바는 객체지향 언어'라는 인식이 강하게 박혔기 때문이다. 그러나 남에게 핵심을 간추려 설명할 만큼 제대로 알고 있지는 못했다. 스파게티코드님이 절차지향과 객체지향을 비교하여 깔끔하게 설명한 글을 토대로 포스팅 하였다. 설명이 꽤 길지만 읽을 만한 가치가 있는 글이라고 생각한다. 절차지향 이 말에 한 번쯤 의구심을 품어본 적이 없는가? 위 사진은 절차지향과 객체지향의 차이점을 설명하는 단순화된 사례이다. 이를 바탕으로 실제로 자판기 프로그램을 구현한다고 생각해보자.​ 먼저 절차지향 방식을 보면, 차근차근 순서대로 따라가는 전형적인 절차식 프로그램임에 틀림이 없다. 그렇다면 객체지향 방식을 살펴보자...

Backend/Java 2022.10.09

문자열은 불변한다(String is Immutable)

자바에서 문자열을 만들 때 아래처럼 2가지 방법을 이용할 수 있다. String str1 = "개발새발"; // ""을 이용하여 문자열 생성 (String literal) String str2 = new String("개발새발"); // new 연산자로 문자열 생성 (String Object) 위의 출력결과는 동일하며, 사람들은 흔히 첫번째 방법으로 많이 쓴다. 그런데 메모리에 저장되는 공간은 엄연히 다르다는 것을 알고 있는가? 첫번째 방식인 String literal으로 생성하면 문자열은 힙영역의 String Pool에 저장되어 문자열이 동일하면 저장소를 공유할 수 있다. 반면 두번째 방식인 new 연산자로 생성하면 문자열은 힙영역에 저장되어 문자열이 같더라도 저장소 공유가 불가능하다. 이 차이점을 기..

Backend/Java 2022.08.14

자바의 데이터 타입(Primitive type, Reference type)

타입(Data type)이란 해당 데이터가 메모리에 어떻게 저장되고, 프로그램에서 어떻게 처리되어야 하는지를 명시적으로 알려주는 것이다. 자바에서 타입은 크게 기본형 타입과 참조형 타입이 있다. 기본형 타입(Primitive type) 기본형 타입은 아래 표와 같이 총 8개의 타입들이 존재한다. 자바에서 미리 형식을 정의하여 제공하고 있으며, 기본값이 존재하기 때문에 Null 개념이 존재하지 않으므로 만약 기본형 타입에 Null을 넣고 싶다면 래퍼 클래스를 활용하면 된다. 기본형 타입은 실제 값을 저장하는 공간으로, 스택(Stack) 메모리에 저장된다. 주로 문법상의 에러(예를 들어 ;을 안붙였다든지)로 빨간 줄이 쳐지는 경우처럼 컴파일 시점에 담을 수 있는 크기를 벗어나면 에러를 발생시키는 컴파일 에러..

Backend/Java 2022.01.31

자바의 구동 원리와 JVM(Java Virtual Machine)

자바 프로그램의 구동 원리 소스코드를 작성한다. (.java 확장자의 소스 파일) 컴파일러(javac.exe)가 바이트코드로 변환한다. (.class 확장자의 클래스 파일) 런처(java.exe)로 자바 가상 머신을 구동시킨다. 자바 가상 머신이 바이트코드를 해석하여 자바 프로그램이 실행된다. 위 순서에서 바이트코드(bytecode)는 자바 가상 머신이 이해할 수 있는 언어로 변환된 코드다. 자바 가상 머신만 설치되어 있다면 바이트코드는 어떤 운영체제에서라도 실행될 수 있다. 자바 가상 머신(JVM) 일반 프로그램은 "운영체제"가 프로그램을 실행시킨다. 반면 자바 프로그램은 운영체제가 JVM을 실행시키면 "JVM"이 프로그램(클래스 파일)을 실행시킨다. 즉, 자바 프로그램의 클래스 파일들은 운영체제에서 ..

Backend/Java 2022.01.26