2024-04-16
작성

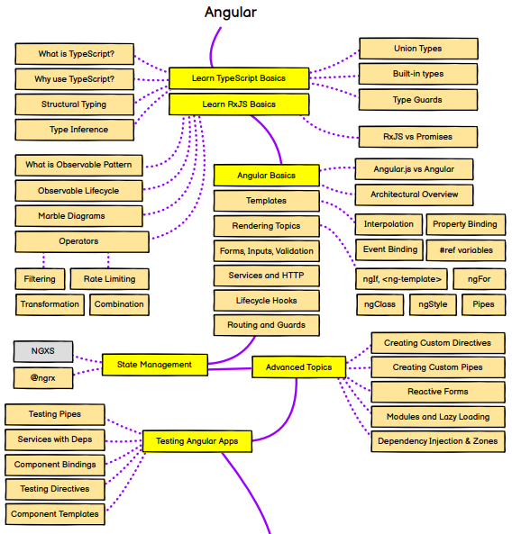
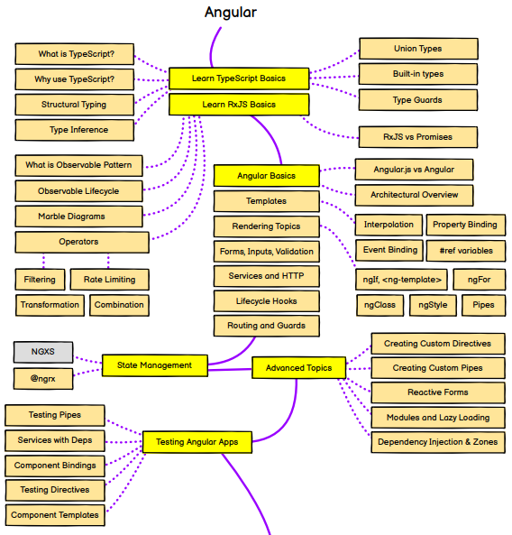
구글링하다가 개발자 로드맵 관련해서 좋은 사이트를 찾아내서 공유한다. Developer Roadmaps 사이트에는 Frontend, Backend 외에도 DevOps, Flutter, React, AI 등 다양한 로드맵을 제시하고 있다.

현재 내가 관심있는 앵귤러 프레임워크를 예시로 살펴보자면 TypeScript부터 RxJS, Angular CLI 등 필요한 개념들을 짚어주고 있다. 원하는 언어나 스킬이 있다면 참고해볼 만한 사이트이다.

'IT Note > IT 관련글' 카테고리의 다른 글
| 예탁결제원, 내년 700억대 차세대 예정 (LG CNS 유력) (1) | 2024.11.21 |
|---|---|
| 개발자가 연봉 1억을 넘길 수 있는 5가지 방법 (0) | 2024.05.01 |
| 개발자 질문 잘하는 방법, 내가 올린 질문에 답변이 안 달릴때 (1) | 2024.03.14 |
| 생성형 AI ChatGPT와 소라 등장! 미래 AI 대체 위험 직업군은? (3) | 2024.03.09 |
| 올해 금융 IT차세대 프로젝트 인력부족 우려? 제2금융권 저축은행 차세대 준비 (0) | 2024.03.07 |