2019-11-07
작성
매년 웹 개발자 로드맵이 나온다. 필자가 어떤 것을 중점으로 여기고, 작년과 무엇이 바뀌었는지 비교해보면 좋을 것 같다. 또한 프론트엔드, 백엔드, 데브옵스에 대한 로드맵이 개략적으로 잘 나와있어 도움이 된다. 출처는 아래와 같다.
소개

프론트엔드 로드맵

백엔드 로드맵

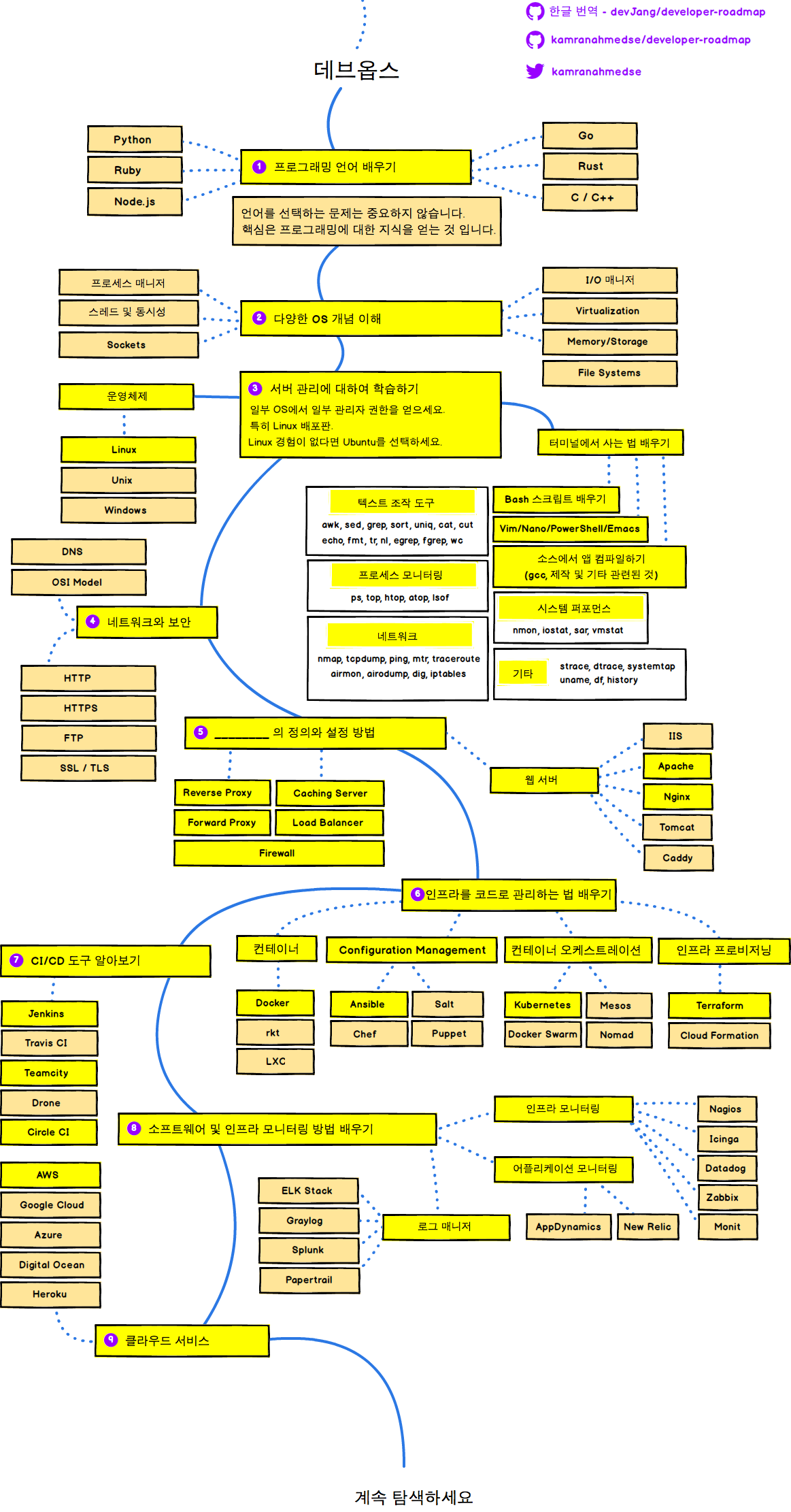
데브옵스 로드맵

'IT Note > IT 관련글' 카테고리의 다른 글
| 올해 금융 IT차세대 프로젝트 인력부족 우려? 제2금융권 저축은행 차세대 준비 (0) | 2024.03.07 |
|---|---|
| 2024년도 금융권 IT투자 사업목록 정리, 금융권 차세대 프로젝트 (0) | 2024.02.28 |
| 개발자 역량 평가 (2) | 2023.11.24 |
| jQuery 보다 먼저 알았으면 좋았을 것들 (1) | 2019.12.07 |
| 주니어 개발자가 빠르게 성장할 수 있는 비법은? (0) | 2019.11.25 |