Note/IT 관련글
개발자 로드맵 사이트 추천, 원하는 스킬 한눈에 파악 가능
컴슈터
2024. 4. 16. 06:53

구글링하다가 개발자 로드맵 관련해서 좋은 사이트를 찾아내서 공유한다. Developer Roadmaps 사이트에는 Frontend, Backend 외에도 DevOps, Flutter, React, AI 등 다양한 로드맵을 제시하고 있다.

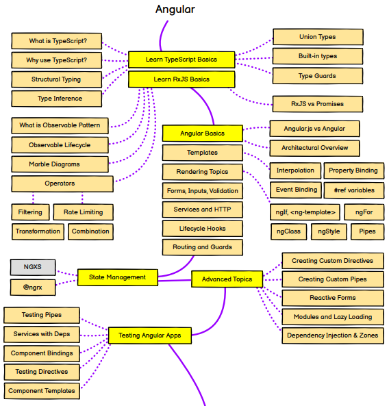
현재 내가 관심있는 앵귤러 프레임워크를 예시로 살펴보자면 TypeScript부터 RxJS, Angular CLI 등 필요한 개념들을 짚어주고 있다. 원하는 언어나 스킬이 있다면 참고해볼 만한 사이트이다.
